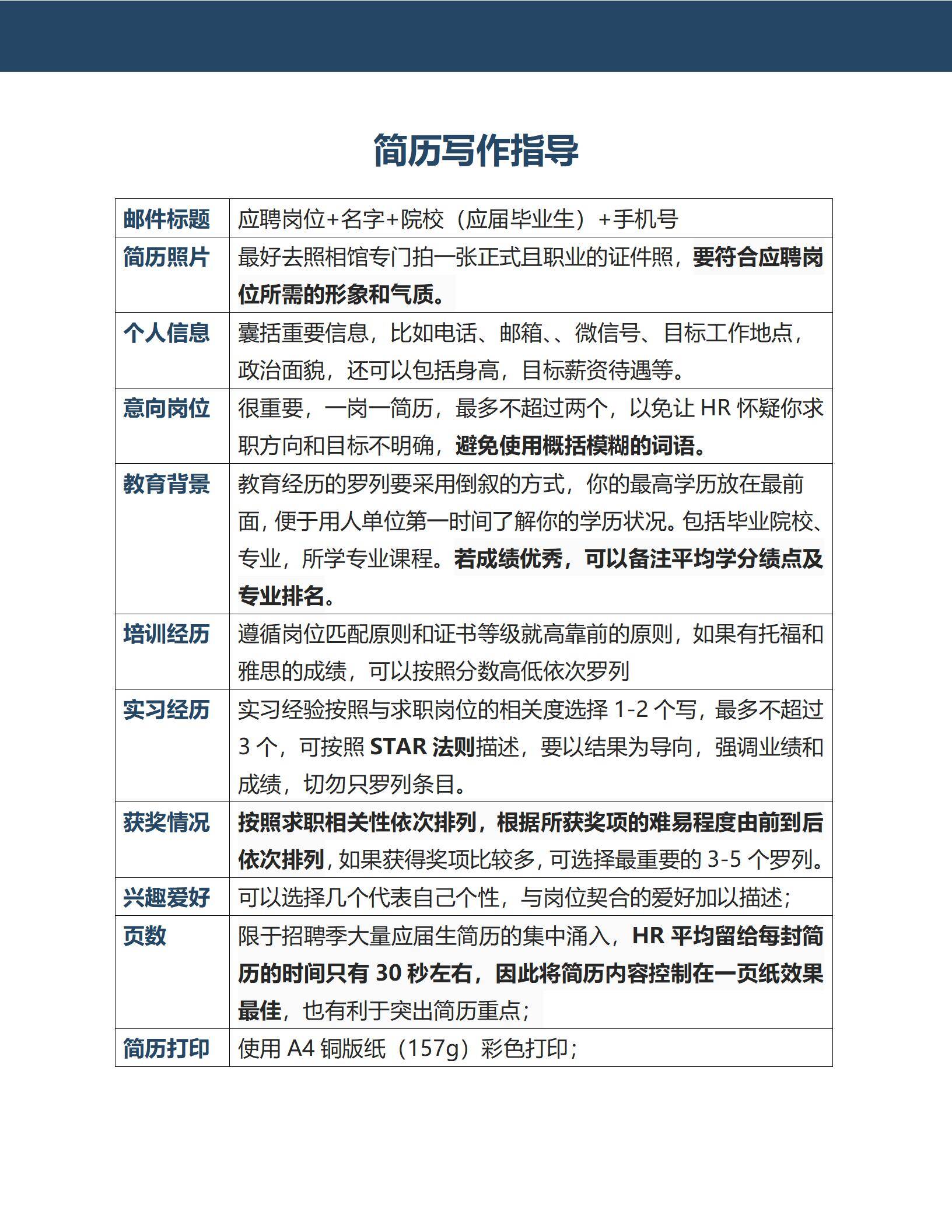
MX-3903互联网运营经理管理业绩求职简历模板/

MX-3903互联网运营经理管理业绩求职简历模板/

MX-3903互联网运营经理管理业绩求职简历模板/

MX-3903互联网运营经理管理业绩求职简历模板/

MX-3903互联网运营经理管理业绩求职简历模板/

MX-3903互联网运营经理管理业绩求职简历模板/

评分:

印象:

简洁大方清新淡雅条理清晰很不错

评价: